An investigation of resonance

Note that I have chosen to do this all in Mathematica. This doesn't matter. The important thing here is the math, not the computer code.

For the following, let's consider the system
    [Graphics:mmaimages/resonance_gr_1.gif]

pure resonance

For pure resonance, take [Graphics:mmaimages/resonance_gr_2.gif].  For convenience we'll also choose [Graphics:mmaimages/resonance_gr_3.gif] and [Graphics:mmaimages/resonance_gr_4.gif]  Thus the complementary homogeneous solution is
    [Graphics:mmaimages/resonance_gr_5.gif]
If we force at the natural frequency [Graphics:mmaimages/resonance_gr_6.gif] we will see resonance.  For [Graphics:mmaimages/resonance_gr_7.gif] we'll see beats:

[Graphics:mmaimages/resonance_gr_8.gif]
[Graphics:mmaimages/resonance_gr_9.gif]
[Graphics:mmaimages/resonance_gr_10.gif]
[Graphics:mmaimages/resonance_gr_11.gif]

If [Graphics:mmaimages/resonance_gr_12.gif] is away from [Graphics:mmaimages/resonance_gr_13.gif], we won't see either:

[Graphics:mmaimages/resonance_gr_14.gif]
[Graphics:mmaimages/resonance_gr_15.gif]

practical resonance

Now let's put the damping back in.  In this case we have a transient and a long-term steady state solution:

[Graphics:mmaimages/resonance_gr_16.gif]
[Graphics:mmaimages/resonance_gr_17.gif]

The amplitude of this steady state solution is about

[Graphics:mmaimages/resonance_gr_18.gif]
[Graphics:mmaimages/resonance_gr_19.gif]

-0.106001, as shown in the next graph:

[Graphics:mmaimages/resonance_gr_20.gif]
[Graphics:mmaimages/resonance_gr_21.gif]

Now, what happens if we change the frequency of the forcing?  Let's decrease it some and see what happens:

[Graphics:mmaimages/resonance_gr_22.gif]
[Graphics:mmaimages/resonance_gr_23.gif]

Hmm!  Now the amplitude is about

[Graphics:mmaimages/resonance_gr_24.gif]
[Graphics:mmaimages/resonance_gr_25.gif]

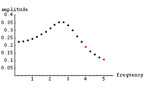
0.188144--a bit bigger!  So we've changed the amplitude of the response just by changing the frequency of the forcing, without changing the amplitude of the forcing!  We could plot the amplitude as a function of the forcing frequency to see what's happening--the two points we have so far give us

[Graphics:mmaimages/resonance_gr_26.gif]
[Graphics:mmaimages/resonance_gr_27.gif]

Let's add a bunch more points to this graph to see what's happening:

[Graphics:mmaimages/resonance_gr_28.gif]
[Graphics:mmaimages/resonance_gr_29.gif]
[Graphics:mmaimages/resonance_gr_30.gif]

The maximum looks to be between 2.5 and 2.75:

[Graphics:mmaimages/resonance_gr_31.gif]
[Graphics:mmaimages/resonance_gr_32.gif]
[Graphics:mmaimages/resonance_gr_33.gif]

So practical resonance occurs when [Graphics:mmaimages/resonance_gr_34.gif].  


Converted by Mathematica      March 27, 2002   (with substantial subsequent editing)